应急管理部4月14日印发《工贸企业重大事故隐患判定标准》(中华人民共和国应急管理部令第10号,以下简称《判定标准》),自2023年5月15日起施行。
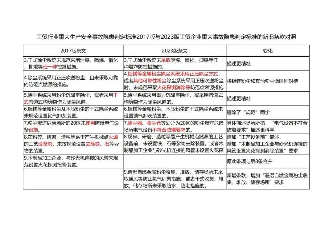
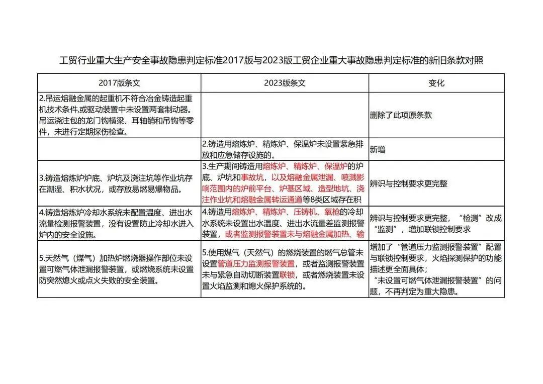
《判定标准》针对近年来工贸行业典型事故暴露出的新问题、新情况,聚焦可能造成群死群伤的重大安全风险,充分考虑企业新技术、新装备的运用和安全水平整体提升等因素,明确了3方面64项重大事故隐患情形。其中管理类共3项,吸取近年来工贸企业因承包、承租单位管理混乱、无证作业频发事故的教训,增加了承包承租单位安全管理、特种作业人员持证上岗要求。行业类列举了冶金、有色、建材、机械、轻工、纺织、烟草等7个行业共47项重大事故隐患情形。专项类列举了存在粉尘爆炸危险、使用液氨制冷,以及存在硫化氢、一氧化碳等中毒风险的有限空间作业等3个领域共14项重大事故隐患情形。
应急管理部要求所有工贸企业对照标准主动排查治理重大事故隐患,要求应急管理综合行政执法队伍对照标准精准执法。
(应急管理部第10号)
工贸企业重大事故隐患判定标准
新旧条款对照










